Process mining, een introductie
Process mining is een techniek die ook accountants nieuwe mogelijkheden biedt. Wat houdt het in, wat is er voor nodig, welke voordelen heeft deze techniek en hoe kunt u met process mining aansluitend structurele procesverbetering én een significante verlaging van kosten realiseren? Een introductie.
Patrick Konniger en Dirk Niestadt
Vanuit de community Accounttech, onderdeel van de NBA, startten in 2020 drie werkgroepen om te onderzoeken welke opkomende technologieën waarschijnlijk relevant worden voor alle accountants. De achterliggende reden hiervan is dat technologische ontwikkelingen een significante impact hebben en nog meer impact zullen krijgen op de werkzaamheden van accountants. Zo verwacht onderzoeks- en adviesbureau Gartner dat organisaties hun operationele kosten met 30 procent kunnen verlagen via nieuwe technologieën waarmee processen kunnen worden geoptimaliseerd. McKinsey voorziet dat circa 60 procent van de financieel-administratieve activiteiten uiteindelijk kunnen worden geautomatiseerd.
Met de verwachte vergaande technologische ontwikkelingen in het achterhoofd, beoordeelden de werkgroepen vervolgens met het 3 horizons of innovation-model van McKinsey het relevante technologielandschap en maakten een inschatting welke technologieën naar verwachting het meest relevant voor de accountant worden.
Wat is process mining?
Process mining is een analysetechniek om processen en processtappen op basis van gelogde data uit systemen visueel inzichtelijk te maken. Het laat zien wat er daadwerkelijk is gebeurd. Hierdoor kunnen organisaties knelpunten binnen processen op een gestructureerde wijze verbeteren en kunnen processen worden bijgestuurd.
Process mining wordt momenteel al toegepast binnen diverse organisaties, waardoor de toepassingsmogelijkheden kunnen worden getoond. Ook vanuit eigen ervaring kunnen wij bevestigen dat met Process mining significante voordelen kunnen worden gerealiseerd. Een organisatie die bijvoorbeeld process mining al op grote schaal toepast is Siemens.
Zoals uit het 3 horizons of innovation-model van McKinsey blijkt, is process mining een van de meest relevante opkomende technologieën die goed toepasbaar is voor (onder andere) accountants.

Figuur 1 : 3 horizons of innovation-model van McKinsey
Vanuit eigen ervaring en ervaringen van leden van de Accounttech community blijkt dat process mining nog voor velen een begrip is waarover nog veel onbekendheid bestaat. Zo is het vaak niet duidelijk hoe deze analysetechniek werkt en hoe deze praktisch kan worden toegepast. Wat is process mining nu precies? Wij hanteren als definitie: Process mining maakt het mogelijk om bedrijfsprocessen te analyseren op basis van data van events, vastgelegd in IT-systemen’
Events zijn in dit geval gebeurtenissen en transacties die al plaatsvonden en waarvan de data nadere informatie geven over:
- Wie was betrokken bij de gebeurtenis of transactie.
- Wanneer en op welk tijdstip vond de transactie plaats.
- Wat gebeurde precies met de transactie.
- Welke processtappen werden uitgevoerd.
Stel, u wilt verbeteringen realiseren in een bedrijfsproces binnen uw organisatie, dan verloopt process mining als volgt (figuur 2 geeft dit bedrijfsproces schematisch weer, hier process in operation genoemd). De uitvoering van het proces leidt in uw geautomatiseerde systemen tot log data van alle transacties. Met behulp van process mining software kunnen deze data over een afgelopen periode worden ingelezen.

Figuur 2 : Visuele weergave techniek Process Mining
Na het inlezen van deze data zal de software het proces analyseren aan de hand van diverse algoritmes. Vervolgens geeft de software het werkelijk verlopen proces (IST) visueel weer. Aan de hand van deze visualisatie kunt u het proces verder analyseren. Alle onderliggende data over een bepaalde periode zijn bij deze visualisatie ook beschikbaar. Hierdoor kunt u top-down van het hoogste tot het laagste niveau de opeenvolging van handelingen binnen het proces analyseren. Maar ook kunt u bijvoorbeeld doorlooptijden, herstelacties, first-time-right, KPI's en andere relevante aspecten van het proces onderzoeken.
Belangrijk om te weten, is dat normaal gesproken binnen vrijwel alle organisaties voldoende log-data in één of meer systemen wordt vastgelegd om een eerste start met process mining te kunnen maken. Ons advies is dan ook om 'klein' te beginnen en eerst op eenvoudige wijze kennis te maken met de mogelijkheden van process mining.

Figuur 3 : de componenten die Process Mining mogelijk maken
In figuur 3 zijn de componenten weergegeven die process Mining mogelijk maken. In onderstaande tabel worden deze componenten verder toegelicht.
| Componenten | Nadere toelichting inclusief aandachtspunten |
| Het te analyseren bedrijfsproces |
Voor process mining komen alle processen in aanmerking met veel transacties. Process mining kan succesvol worden toegepast wanneer het de wens is om de effectiviteit en/of efficiency van het proces te verbeteren. Onder effectiviteit valt onder andere de kwaliteit van het proces. Onder efficiency valt bijvoorbeeld de doorlooptijd, (proces-) kosten waaronder de arbeidsproductiviteit. Ook kan process mining worden ingezet om de werking van de interne controlemaatregelen te toetsen. Zo kunnen compliance checks worden uitgevoerd (waaronder de detectie van fraude) als onderdeel van de jaarrekeningcontrole en de (eigen) voorbereiding daarop. Process mining kan ook goed worden toegepast als onderdeel van Lean Six Sigma-procesverbeteringen. Zo willen organisaties bijvoorbeeld hun eigen interne en externe dienstverlening verbeteren, zoals het versnellen van de uitlevering aan klanten. Maar ook bij het voorkomen van fouten en herstelwerk in het inkoop- en verkoopproces. Process mining kan ook prima ondersteunen bij bijvoorbeeld de uitgaande facturatie en het voorkomen van vertraging in de verwerking van inkoopfacturen. |
| Kennis van het proces | Om de resultaten van process mining goed te kunnen interpreteren, is het wenselijk dat een expert van het proces betrokken is. Hierdoor kunt u de verbetermogelijkheden beter signaleren en prioriteren. De proces-expert kan u ook helpen om deze verbeteringen daadwerkelijk te implementeren. |
|
IT-systeem/systemen dat het proces uitvoert |
Process mining is een techniek die wordt uitgevoerd met behulp van een process mining software. Deze software maakt gebruik van gelogde data van events die uit afkomstig zijn van één of meer IT-systemen, de zogenoemde 'bron'. |
| Log van transacties binnen het proces | De logging van transacties binnen het proces, vormt de basis voor de toepassing van process mining. Dit zijn de zogenoemde events met de bijbehorende timestamps in een IT-systeem. |
Het 3 horizons of innovation-model van McKinsey liet al zien dat process mining relevant(er) gaat worden voor accountants en dat de toepasbaarheid van deze technologie steeds laagdrempeliger zal worden. Omdat deze techniek de pioniersfase inmiddels is ontstegen, heeft u inmiddels de keuze uit circa veertig leveranciers van process mining software. Tussen de diverse softwarepakketten zijn grote verschillen, maar de functionaliteit is in de basis uiteindelijk gelijk en gericht op het laten zien wat er werkelijk binnen uw processen is gebeurd.
Los van de keuze van een pakket is de kwaliteit van uw data bijzonder relevant. In vrijwel alle gevallen zult u data moeten laten modelleren en/of bewerken, voordat deze data kunnen worden ingelezen in de process mining software. De omvang van deze voorbereidende werkzaamheden kan sterk verschillen per IT-systeem/per proces. Wanneer de datakwaliteit van het te analyseren proces niet goed op orde is, vergt de voorbereiding meer inspanning. Als de datakwaliteit echt van onvoldoende niveau is, moet u eerst acties laten ondernemen om die datakwaliteit te verhogen.
Na een eerste invoer van geschikte logdata in de process mining software zorgt de process pining tool ervoor, dat op basis van (geprogrammeerde) algoritmes het procesverloop visueel voor u wordt weergegeven en u uw knelpunten - en vooral ook het verbeterpotentieel binnen uw proces kunt signaleren.
De toepassing van process mining?
Process mining is dus een analysetechniek om binnen uw organisatie, bedrijf, bedrijfsonderdeel of afdeling de processen en processtappen op basis van gelogde data uit uw systemen visueel inzichtelijk te maken. Het geeft geen informatie over wat er had moeten gebeuren (SOLL), maar process mining laat zien wat er werkelijk is gebeurd (IST). Zie hiervoor figuur 4. Process mining geeft dus de feitelijke situatie visueel weer, zowel het proces zonder verstoringen, het First Time Right Proces, als ook alle opgetreden afwijkingen in het proces.

Figuur 4: vergelijk van het ideale efficiënte proces versus een voorbeeld van een werkelijk proces
Process mining kan voor u een belangrijke basis zijn voor onder andere:
- procesoptimalisatie, verhogen proceskwaliteit, minder uitzonderingen – dus minder proceskosten;
- proces harmonisering, uniformering van werkwijzen van personen/ afdelingen;
- conformiteit validering (compliance), vaststellen van naleving van interne controles;
- (her)automatisering.
Uiteindelijk draagt process mining dus bij aan een structurele verlaging van doorlooptijden binnen een proces, verhoging van de efficiency, verlaging van kosten, verhoging van kwaliteit en verlaging van compliance risico's.
Met uw eigen ervaring en vanuit uw eigen werkomgeving kent u vaak al de processen waar verbeteringen te realiseren zijn. Het gaat in eerste aanleg vooral om het herkennen van de mogelijkheden. Voorbeelden van processen waar u aan kunt denken (zeker niet limitatief!):
- het inkoopproces, waaronder de verwerking van inkoopfacturen;
- het verkoopproces, waaronder het facturatieproces;
- het productieproces;
- in- of uitdiensttreding van personeel;
- afwikkeling van klachten;
- monitoring prestaties van leveranciers;
- financiële afsluiting inclusief - rapportering.
In enkele uitgewerkte concrete praktijkvoorbeelden en business cases worden onder andere voorbeelden gegeven van process mining toegepast bij woningbouwcorporaties, een zorginstelling, een middelgroot handelsbedrijf en een publieke organisatie.
Wanneer u als (strategische) doelstelling heeft om bijvoorbeeld de klanttevredenheid te verhogen, de (interne) dienstverlening te verbeteren, de doorlooptijd van een proces te verlagen, of om juist structureel kosten te besparen, dan is process mining een techniek die u daarvoor kunt gebruiken. Process Mining laat u het werkelijke proces zien en ondersteunt u met data. Het laat zien waar u structurele verbeteringen in uw organisatie of processen kunt realiseren.
Of process mining binnen uw organisatie goed toepasbaar is, is altijd een afweging die vooraf moet worden gemaakt. De voordelen zijn net al genoemd. De software die u nodig heeft is tegenwoordig geen belemmering meer en is eenvoudig verkrijgbaar, dat zal de drempel niet zijn.
Natuurlijk speelt als eerste de omvang van het aantal transacties binnen een te verbeteren proces en de beschikbaarheid van die transactiedata een belangrijke rol, maar vooral de bereidheid van het management om interne uren dan wel budget vrij te maken, is naar onze mening een belangrijke reden dat process mining (nog) niet wordt toepast. Toch zijn de voordelen vaak bijzonder significant, waardoor al snel een positieve business case ontstaat.
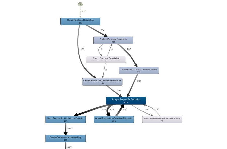
Figuur 5 schetst het procesverloop van het signaleren van de behoefte aan een offerte tot de ontvangst van de offerte. Voor de interpretatie van figuur 5 is het belangrijk om te weten dat hoe breder een pijl is, hoe meer transacties dit proces-pad doorlopen hebben. Je zou bij dit proces verwachten dat er alleen rechtstreekse lijnen zouden zijn, dus zonder uitzonderingen en zogenoemde loopings. Desondanks blijken er in dit proces veel uitzonderingen en procesvarianten te zijn. Deze varianten zijn de aanknopingspunten voor procesverbetering.

Figuur 5: voorbeeld van een offerteproces
Afhankelijk van de beschikbaarheid van aanvullende data over bijvoorbeeld leveranciers, medewerkers, kostenplaatsen en kostensoorten, kunt u aanvullende dwarsdoorsnedes van het te verbeteren proces maken. Als die onderliggende data ook beschikbaar zijn, heeft u de mogelijkheid om zelfs tot op het niveau van een individuele medewerker, klant, leverancier, etc. na te gaan waar verbetering gerealiseerd kan worden om uw doelstelling te realiseren.
Resultaten bij toepassing van process mining
Doordat process mining het proces visualiseert op grond van werkelijke data, dus op grond van feiten, wordt het werkelijke proces visueel weergegeven en niet het gewenste - of verwachte proces.
Aangezien alle onderliggende data beschikbaar zijn, kan een eventuele discussie over de procesgang met feitelijke informatie snel worden beslecht. Hierna kunt u met betrokkenen een verbetertraject in gang kunt zetten. Het in kaart brengen van de procesflow met behulp van process mining draagt dus bij aan:
- Het vaststellen van een objectief beeld van de werkelijke bedrijfsprocessen en het geven van inzicht hoe deze processen werkelijk verlopen.
- Het geven van inzicht in de mate waarin afspraken worden nageleefd in het kader van compliance met wet- en regelgeving.
- Het in kaart brengen van oorzaken van de bottlenecks, onnodige stappen of afwijkingen van het proces voor het oplossen van verspillingen.
- Het realiseren van bewustwording bij het management en collega's.
Process mining biedt naar onze mening dus goede mogelijkheden om processen te analyseren en geeft handvatten om daadwerkelijke procesverbetering te realiseren ten aanzien van doorlooptijden en efficiency.
Gerelateerd
Zonder zelf na te denken
Pieter de Kok bericht over de stand van zaken rondom Machine Learning. Geen vervanging, maar wel een hulpmiddel voor auditors.
Wie gebruikt process mining in de audit?
De proces mining-markt is de afgelopen jaren meer volwassen geworden, maar volgens Pieter de Kok zijn er nog niet veel accountantskantoren in de audit mee actief....
Open Up The Blackbox
Na een aantal klankbordsessies besloot Pieter de Kok zijn spaarzame vrije tijd aan een nieuw initiatief te besteden.
'Accountants worden niet vervangen door robots'
Process mining speelt een steeds grotere rol in de accountantscontrole. Maar dat betekent niet dat accountants in de toekomst door robots worden vervangen.
Nieuw NBA-themamagazine over data science
De NBA Ledengroep Accountants in Business heeft een nieuw themamagazine uitgebracht. Dit vierde themanummer is gewijd aan data science en verwante technologische...
